Chủ đề chuỗi hô hấp tế bào: Chuỗi hô hấp tế bào là quá trình thiết yếu cung cấp năng lượng cho hoạt động của các tế bào sống. Quá trình này diễn ra qua ba giai đoạn chính: đường phân, chu trình Krebs, và chuỗi chuyền electron, mỗi giai đoạn đều đóng vai trò quan trọng trong việc chuyển hóa năng lượng. Bài viết này sẽ giúp bạn hiểu chi tiết từng giai đoạn, vai trò của hô hấp tế bào và ý nghĩa sinh học của quá trình này.
Mục lục
1. Giới Thiệu Về Hô Hấp Tế Bào
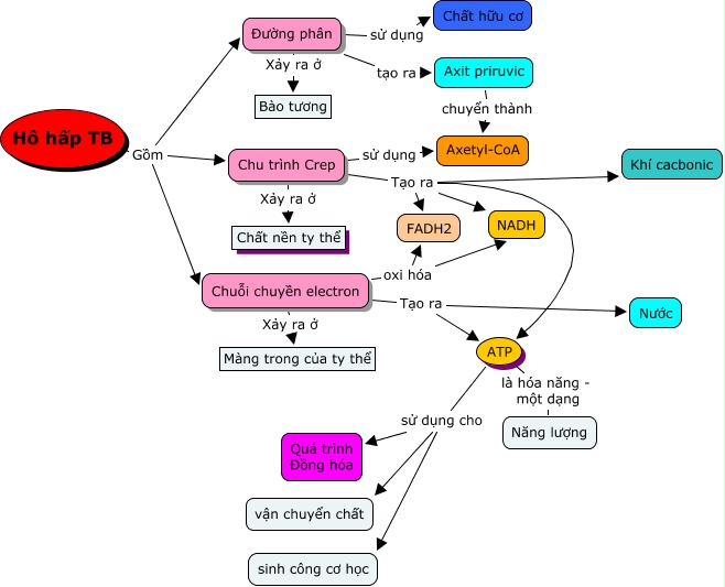
Hô hấp tế bào là quá trình mà tế bào chuyển hóa năng lượng từ các phân tử dinh dưỡng thành ATP – dạng năng lượng mà tế bào có thể sử dụng cho các hoạt động sống. Quá trình này chủ yếu diễn ra trong ti thể và bao gồm ba giai đoạn chính:
- Giai đoạn 1: Đường phân – xảy ra trong bào tương, nơi glucose được phân giải thành pyruvate và sản xuất một lượng ATP nhỏ.
- Giai đoạn 2: Chu trình Krebs – pyruvate sau đó được chuyển vào ti thể, tại đây nó trải qua các phản ứng hóa học để tạo ra các chất mang điện tử cao năng như NADH và FADH₂.
- Giai đoạn 3: Chuỗi vận chuyển điện tử và Phosphoryl hóa oxy hóa – các điện tử cao năng từ NADH và FADH₂ được vận chuyển qua chuỗi phức hợp protein trong màng ti thể, tạo ra một gradient proton giúp sản xuất ATP một cách hiệu quả.
Chuỗi hô hấp tế bào có ý nghĩa quan trọng vì nó là nguồn cung cấp chính ATP cho tế bào, giúp tế bào duy trì và thực hiện các chức năng thiết yếu. ATP synthase, một enzyme quan trọng, sử dụng gradient proton để chuyển đổi ADP thành ATP trong giai đoạn cuối cùng của chuỗi này, từ đó cung cấp năng lượng cho nhiều hoạt động tế bào.
2. Các Giai Đoạn Của Hô Hấp Tế Bào
Hô hấp tế bào gồm ba giai đoạn chính, mỗi giai đoạn đóng vai trò quan trọng trong việc chuyển đổi năng lượng từ chất dinh dưỡng thành dạng ATP có thể sử dụng được cho các hoạt động của tế bào. Các giai đoạn này là:
- Đường phân (Glycolysis):
- Vị trí: Diễn ra trong bào tương của tế bào.
- Nguyên liệu: Glucose.
- Diễn biến: Glucose bị phân giải thành hai phân tử pyruvate, tạo ra 2 phân tử ATP và 2 phân tử NADH.
- Sản phẩm: 2 pyruvate, 2 ATP, và 2 NADH.
- Chu trình Krebs (hay Chu trình axit citric):
- Vị trí: Diễn ra trong chất nền của ti thể.
- Nguyên liệu: Acetyl-CoA, được hình thành từ pyruvate trong giai đoạn đường phân.
- Diễn biến: Acetyl-CoA bị ôxy hóa để tạo ra CO₂, ATP, và các phân tử điện tử cao năng NADH và FADH₂.
- Sản phẩm: 2 ATP, 6 NADH, 2 FADH₂ và CO₂.
- Chuỗi chuyền electron và phosphoryl hóa oxy hóa:
- Vị trí: Diễn ra trên màng trong của ti thể.
- Nguyên liệu: NADH và FADH₂ từ các giai đoạn trước.
- Diễn biến: Các điện tử từ NADH và FADH₂ di chuyển qua chuỗi vận chuyển electron. Quá trình này bơm ion H⁺ qua màng trong của ti thể, tạo nên gradient điện hóa. ATP synthase sử dụng gradient này để tạo ATP qua quá trình phosphoryl hóa ADP.
- Sản phẩm: Nhiều ATP và H₂O được hình thành khi các điện tử cuối cùng kết hợp với oxy.
Toàn bộ quá trình hô hấp tế bào tạo ra khoảng 36-38 ATP từ một phân tử glucose, đóng góp quan trọng vào nhu cầu năng lượng của cơ thể.
3. Nơi Diễn Ra Hô Hấp Tế Bào
Hô hấp tế bào là một quá trình phức tạp diễn ra chủ yếu bên trong ty thể của tế bào, đặc biệt là ở tế bào nhân thực. Ty thể được xem như “nhà máy năng lượng” của tế bào vì nó là nơi chính sản xuất ATP qua các giai đoạn của hô hấp tế bào.
- Chất nền của ty thể: Đây là nơi diễn ra chu trình Krebs, còn gọi là chu trình axit citric. Ở đây, các phân tử acetyl-CoA tham gia vào một loạt phản ứng để tạo ra CO2, NADH và FADH2. NADH và FADH2 tiếp tục chuyển điện tử đến chuỗi chuyền electron.
- Màng trong của ty thể: Chuỗi chuyền electron xảy ra tại màng trong của ty thể, nơi các điện tử từ NADH và FADH2 được chuyển qua một loạt protein phức hợp. Quá trình này giúp bơm ion H+ ra ngoài màng, tạo ra một gradient điện hóa cần thiết cho quá trình tạo ATP.
- Không gian màng trong của ty thể: Khi ion H+ được bơm vào không gian màng trong, một gradient H+ được tạo ra. Quá trình này cung cấp năng lượng cho enzyme ATP synthase tổng hợp ATP từ ADP và Pi.
Trong toàn bộ quá trình hô hấp tế bào, ty thể đóng vai trò là nơi chuyển đổi năng lượng từ phân tử hữu cơ thành dạng năng lượng mà tế bào có thể sử dụng: ATP. Năng lượng này được sinh ra chủ yếu qua quá trình phosphoryl hóa oxy hóa tại chuỗi chuyền electron, nơi O2 hoạt động như chất nhận electron cuối cùng để tạo ra nước, hoàn thành chu trình hô hấp.
4. Sản Phẩm Của Hô Hấp Tế Bào
Hô hấp tế bào là quá trình chuyển hóa năng lượng, trong đó các phân tử hữu cơ bị phân giải để tạo ra năng lượng cần thiết cho hoạt động sống của tế bào. Quá trình này diễn ra qua ba giai đoạn chính: đường phân, chu trình Krebs (chu trình axit citric), và chuỗi chuyền điện tử hô hấp.
Ở mỗi giai đoạn, các sản phẩm năng lượng và sản phẩm phụ khác nhau được tạo ra, cụ thể như sau:
- Đường phân: Diễn ra trong bào tương và kết thúc bằng việc tạo ra 2 phân tử axit piruvic, 2 phân tử ATP (năng lượng) và 2 phân tử NADH (chất vận chuyển electron).
- Chu trình Krebs: Diễn ra ở chất nền của ti thể, chu trình này phân giải hoàn toàn các phân tử axit piruvic thành \( CO_2 \), đồng thời tạo ra 2 phân tử ATP, 6 phân tử NADH và 2 phân tử FADH2. Các phân tử NADH và FADH2 này tiếp tục tham gia vào chuỗi chuyền điện tử.
- Chuỗi chuyền điện tử: Diễn ra ở màng trong của ti thể, chuỗi chuyền điện tử sử dụng các electron từ NADH và FADH2 để tạo ra nhiều ATP hơn. Trong quá trình này, các electron di chuyển qua một chuỗi các phức hợp protein, tạo ra gradient proton và cuối cùng tổng hợp ATP nhờ vào enzyme ATP synthase. Sản phẩm cuối cùng của chuỗi chuyền điện tử là nước (\( H_2O \)), được tạo ra khi các electron kết hợp với oxi.
Qua các giai đoạn trên, mỗi phân tử glucose có thể tạo ra tổng cộng khoảng 36-38 phân tử ATP, cùng với các sản phẩm phụ là \( CO_2 \) và \( H_2O \), được giải phóng ra môi trường.
| Giai đoạn | Vị trí | Sản phẩm chính |
|---|---|---|
| Đường phân | Bào tương | 2 ATP, 2 NADH, 2 Axit Piruvic |
| Chu trình Krebs | Chất nền của ti thể | 2 ATP, 6 NADH, 2 FADH2, \( CO_2 \) |
| Chuỗi chuyền điện tử | Màng trong của ti thể | Nhiều ATP, \( H_2O \) |

5. Phương Trình Tổng Quát Của Hô Hấp Tế Bào
Hô hấp tế bào là quá trình giải phóng năng lượng từ glucose để tạo thành ATP, đóng vai trò quan trọng cho các hoạt động sống của tế bào. Phương trình tổng quát của hô hấp tế bào có thể được biểu diễn như sau:
\[ \text{C}_6\text{H}_{12}\text{O}_6 + 6\text{O}_2 \rightarrow 6\text{CO}_2 + 6\text{H}_2\text{O} + \text{ATP} + \text{nhiệt} \]
Trong phương trình này:
- \(\text{C}_6\text{H}_{12}\text{O}_6\): Glucose, nguồn năng lượng chính của tế bào.
- \(\text{O}_2\): Oxy, chất nhận electron cuối cùng trong chuỗi chuyền electron.
- \(\text{CO}_2\): Carbon dioxide, sản phẩm phụ được tạo ra từ quá trình oxy hóa glucose.
- \(\text{H}_2\text{O}\): Nước, được tạo thành khi oxy kết hợp với các electron và proton cuối cùng.
- ATP: Năng lượng tế bào sử dụng để thực hiện các hoạt động sống.
- Nhiệt: Một phần năng lượng giải phóng ở dạng nhiệt, giúp duy trì nhiệt độ cơ thể.
Quá trình hô hấp tế bào gồm ba giai đoạn chính:
- Đường phân (Glycolysis): Diễn ra trong tế bào chất, glucose bị phân cắt thành hai phân tử pyruvate, sản xuất một lượng nhỏ ATP và NADH.
- Chu trình Krebs: Xảy ra trong ti thể, pyruvate bị oxy hóa hoàn toàn, tạo ra CO2 cùng với các phân tử NADH và FADH2.
- Chuỗi chuyền electron: Diễn ra tại màng trong ti thể, NADH và FADH2 giải phóng electron qua chuỗi này để tạo ra ATP nhờ quá trình phosphoryl hóa oxy hóa.
Kết quả là, mỗi phân tử glucose qua hô hấp tế bào có thể sản xuất tối đa khoảng 36-38 ATP, cung cấp năng lượng cần thiết cho nhiều hoạt động của tế bào và cơ thể.
6. So Sánh Hô Hấp Tế Bào Và Lên Men
Hô hấp tế bào và lên men là hai quá trình chính giúp tế bào thu nhận năng lượng từ glucose, tuy nhiên, chúng có cơ chế và hiệu quả sản sinh năng lượng khác nhau.
| Tiêu chí | Hô hấp tế bào | Lên men |
|---|---|---|
| Nơi diễn ra | Ty thể | Tế bào chất |
| Yêu cầu oxy | Cần oxy (quá trình hiếu khí) | Không cần oxy (quá trình kỵ khí) |
| Sản phẩm | CO₂, H₂O, và ATP | CO₂ (trong một số loại), ethanol hoặc axit lactic và ATP |
| Số ATP tạo ra | 36-38 ATP từ 1 phân tử glucose | 2 ATP từ 1 phân tử glucose |
Các giai đoạn chính:
- Hô hấp tế bào: Diễn ra qua ba giai đoạn gồm đường phân, chu trình Krebs và chuỗi chuyền điện tử, với mỗi giai đoạn tạo ra lượng ATP khác nhau và sản phẩm phụ là CO₂ và H₂O.
- Lên men: Chỉ trải qua giai đoạn đường phân để tạo ra 2 ATP và các sản phẩm như ethanol (lên men rượu) hoặc axit lactic (lên men lactic), không trải qua chu trình Krebs hay chuỗi chuyền điện tử.
Về tổng quát, hô hấp tế bào có hiệu suất sản xuất ATP cao hơn, nhưng chỉ diễn ra khi có mặt oxy, trong khi lên men là phương án thay thế giúp tạo ATP khi tế bào thiếu oxy, dù sản lượng thấp hơn nhiều.
7. Ứng Dụng Thực Tiễn Của Hô Hấp Tế Bào
Hô hấp tế bào không chỉ là một quá trình sinh lý quan trọng trong cơ thể sinh vật mà còn có nhiều ứng dụng thực tiễn trong đời sống và khoa học. Dưới đây là một số ứng dụng tiêu biểu:
- Chế biến thực phẩm: Hô hấp tế bào được ứng dụng trong ngành chế biến thực phẩm, đặc biệt là trong sản xuất rượu và bia thông qua quá trình lên men. Việc kiểm soát quá trình hô hấp này giúp tối ưu hóa chất lượng sản phẩm.
- Nông nghiệp: Việc hiểu rõ về hô hấp tế bào giúp các nhà nông cải thiện quy trình nuôi trồng. Ví dụ, kiểm soát độ ẩm và ánh sáng có thể tối ưu hóa hô hấp, từ đó nâng cao năng suất cây trồng.
- Y học: Hô hấp tế bào là cơ sở để nghiên cứu các bệnh lý liên quan đến chuyển hóa năng lượng trong tế bào. Những nghiên cứu này giúp phát triển các phương pháp điều trị cho bệnh tiểu đường và bệnh tim mạch.
- Công nghệ sinh học: Hô hấp tế bào cũng được áp dụng trong công nghệ sinh học, chẳng hạn như sản xuất enzyme và kháng sinh. Việc tối ưu hóa quá trình này có thể tạo ra các sản phẩm có giá trị cao.
- Thí nghiệm giáo dục: Trong giáo dục sinh học, hô hấp tế bào được sử dụng làm ví dụ trong các thí nghiệm, giúp sinh viên hiểu rõ hơn về chức năng tế bào và quá trình trao đổi chất.
Tóm lại, hô hấp tế bào có vai trò quan trọng trong nhiều lĩnh vực khác nhau, từ nông nghiệp đến y học và công nghệ sinh học, góp phần cải thiện chất lượng cuộc sống và phát triển bền vững.
8. Các Yếu Tố Ảnh Hưởng Đến Hô Hấp Tế Bào
Hô hấp tế bào là quá trình quan trọng giúp các tế bào tạo ra năng lượng. Tuy nhiên, có nhiều yếu tố có thể ảnh hưởng đến hiệu quả của quá trình này. Dưới đây là một số yếu tố chính:
- Oxy: Oxy là một yếu tố quan trọng trong hô hấp tế bào. Sự thiếu hụt oxy có thể làm giảm hiệu suất của chuỗi hô hấp, dẫn đến việc giảm sản xuất ATP, năng lượng cần thiết cho tế bào.
- Nhiệt độ: Nhiệt độ ảnh hưởng đến tốc độ các phản ứng hóa học trong tế bào. Nhiệt độ quá cao hoặc quá thấp có thể làm giảm hiệu quả của enzym tham gia vào quá trình hô hấp tế bào.
- pH: Mức độ pH trong tế bào cũng có tác động đến hoạt động của enzym. Các enzym hô hấp hoạt động tốt nhất trong một khoảng pH nhất định, do đó sự thay đổi pH có thể ảnh hưởng đến hô hấp tế bào.
- Nutrient Availability: Sự sẵn có của các chất dinh dưỡng như glucose, axit béo, và các axit amin cũng ảnh hưởng lớn đến hô hấp tế bào. Thiếu hụt dinh dưỡng có thể làm giảm khả năng sản xuất năng lượng.
- Chất độc: Một số chất độc, như cyanide, có thể ức chế các enzym trong chuỗi hô hấp, dẫn đến giảm sản xuất ATP và gây hại cho tế bào.
- Di truyền: Các yếu tố di truyền có thể ảnh hưởng đến khả năng hô hấp của tế bào. Một số rối loạn di truyền có thể gây ra các vấn đề trong chu trình hô hấp, ảnh hưởng đến sức khỏe tổng thể của sinh vật.
Việc hiểu rõ các yếu tố này không chỉ giúp nghiên cứu về hô hấp tế bào mà còn hỗ trợ trong các lĩnh vực như y học, nông nghiệp và công nghệ sinh học, từ đó cải thiện chất lượng cuộc sống.

































