Chủ đề quy trình làm khô cá lóc: Khô cá lóc là món ăn đặc sản nổi tiếng của nhiều vùng miền tại Việt Nam, được yêu thích bởi hương vị đậm đà, dai ngon khó cưỡng. Để tạo ra sản phẩm khô cá lóc chất lượng, quy trình chế biến cần tuân thủ nghiêm ngặt từ việc lựa chọn nguyên liệu, sơ chế, tẩm ướp gia vị, phơi sấy đến bảo quản. Bài viết dưới đây sẽ hướng dẫn chi tiết từng bước trong quy trình làm khô cá lóc, giúp bạn có được sản phẩm ngon miệng và an toàn thực phẩm.
Mục lục
1. Giới thiệu về khô cá lóc
Khô cá lóc là món ăn đặc sản nổi tiếng của nhiều vùng miền tại Việt Nam. Đây là một sản phẩm chế biến từ cá lóc tươi, sau đó được làm sạch, tẩm ướp gia vị và phơi khô dưới ánh nắng. Quá trình làm khô cá lóc không chỉ giúp bảo quản cá lâu hơn mà còn làm tăng hương vị đặc trưng, mang đến sự dai ngọt và thơm ngon cho món ăn. Khô cá lóc có thể chế biến thành nhiều món ăn phong phú như chiên, nướng, hoặc kết hợp với các nguyên liệu khác để tạo ra những món gỏi, kho, hay sốt đậm đà, rất thích hợp cho bữa cơm gia đình.
2. Quy trình chuẩn bị nguyên liệu
Để có được món khô cá lóc thơm ngon, việc chuẩn bị nguyên liệu là bước vô cùng quan trọng. Dưới đây là quy trình chuẩn bị nguyên liệu một cách chi tiết và đúng chuẩn:
- Lựa chọn cá lóc:
Chọn những con cá lóc tươi, có kích thước đều nhau. Cá phải còn sống, mắt sáng, da không bị trầy xước và không có mùi lạ.
- Làm sạch cá:
- Rửa sạch cá: Cá sau khi mua về cần được rửa sạch bằng nước muối loãng để loại bỏ mùi tanh và nhớt.
- Loại bỏ nội tạng: Dùng dao cắt bỏ phần đầu, mổ bụng và loại bỏ ruột cá. Rửa lại cá với nước nhiều lần để cá sạch hoàn toàn.
- Cắt khúc cá:
Cá sau khi đã được làm sạch sẽ tiến hành cắt khúc. Thông thường, cá lóc sẽ được cắt thành từng lát mỏng theo chiều dọc của thân cá, dày khoảng 1.5 - 2 cm để dễ dàng thấm gia vị và nhanh khô hơn khi phơi.
- Ướp gia vị:
- Gia vị cơ bản: Bao gồm muối, đường, tiêu, tỏi, ớt và một ít bột ngọt để cá có vị đậm đà.
- Thời gian ướp: Ướp cá trong khoảng 1-2 giờ để gia vị thấm đều vào từng thớ thịt.
- Phơi khô:
Sau khi cá đã thấm gia vị, tiến hành phơi cá dưới ánh nắng mặt trời. Nên phơi cá trên sàn tre hoặc rổ sạch để đảm bảo vệ sinh. Cá được phơi trong khoảng 1-3 ngày tùy theo thời tiết và độ khô mong muốn.
- Bảo quản:
Khô cá lóc sau khi phơi đạt yêu cầu sẽ được đóng gói kín để bảo quản. Đối với cá lóc khô 1 nắng có thể bảo quản trong ngăn đông, trong khi đó cá lóc khô hoàn toàn có thể được bảo quản ở ngăn mát để giữ được hương vị tốt nhất.
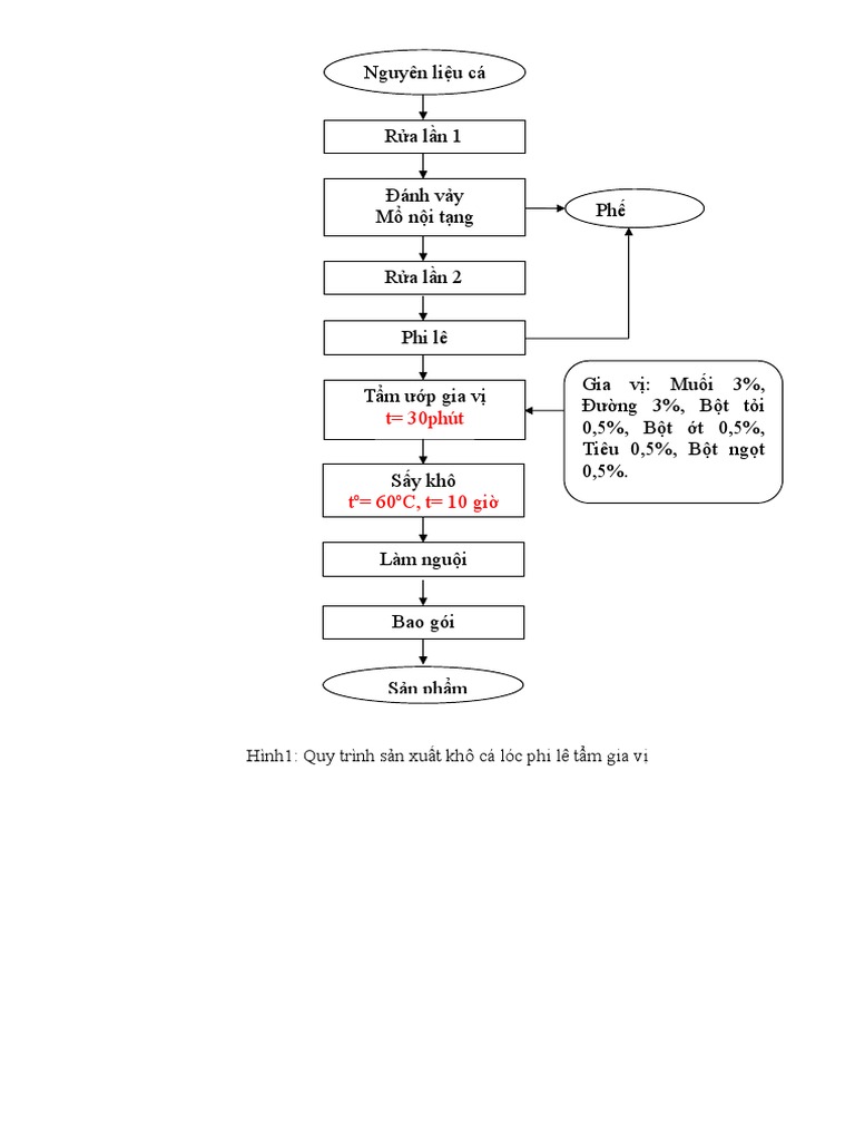
3. Quy trình làm khô cá lóc
Quy trình làm khô cá lóc bao gồm nhiều bước từ khâu sơ chế, ướp gia vị đến phơi khô. Dưới đây là các bước chi tiết để tạo ra món khô cá lóc thơm ngon, đậm đà:
- 1. Sơ chế cá:
Cá lóc sau khi mua về cần được làm sạch vảy, bỏ nội tạng và rửa sạch. Sau đó, dùng dao sắc để lóc bỏ phần xương giữa, giữ lại phần thịt hai bên.
- 2. Cắt khúc và phơi ráo:
- Cá sau khi lóc xương sẽ được cắt thành từng miếng dài khoảng 10-15 cm, dày khoảng 1-1.5 cm để đảm bảo dễ phơi khô và ngấm gia vị.
- Để cá ráo nước bằng cách đặt lên rổ hoặc giá tre trong khoảng 10-15 phút trước khi ướp gia vị.
- 3. Ướp gia vị:
- Chuẩn bị gia vị: Muối, đường, tiêu, ớt bột, tỏi băm nhuyễn và một ít bột ngọt. Tỷ lệ gia vị có thể thay đổi tùy theo khẩu vị.
- Ướp cá: Trộn đều cá với gia vị và ướp trong khoảng 2-3 giờ. Thỉnh thoảng lật cá để gia vị thấm đều vào từng miếng thịt.
- 4. Phơi khô cá:
- Phơi nắng: Đặt cá lên sàn tre hoặc vỉ phơi dưới ánh nắng mặt trời. Đảm bảo cá không bị bụi bẩn và có khoảng cách giữa các miếng để tránh dính vào nhau. Thời gian phơi từ 1-3 ngày tùy vào độ nắng và độ khô mong muốn.
- Phơi trong nhà: Nếu thời tiết không thuận lợi, có thể phơi cá trong lò sấy hoặc để trước quạt gió. Điều chỉnh nhiệt độ trong khoảng \(40-50^{\circ}C\) và phơi trong 5-6 giờ đến khi cá đạt độ khô mong muốn.
- 5. Kiểm tra và bảo quản:
- Kiểm tra: Cá khô đạt chuẩn khi có màu vàng nâu, thịt săn lại nhưng vẫn giữ được độ dẻo, không quá cứng hay mềm.
- Bảo quản: Đóng gói cá trong túi kín, bảo quản ở nơi thoáng mát. Để giữ lâu hơn, có thể đặt trong ngăn đông tủ lạnh. Trước khi sử dụng, nên phơi lại dưới nắng để cá có độ giòn và thơm ngon hơn.
4. Các món ăn từ khô cá lóc
Khô cá lóc là nguyên liệu đa năng và dễ dàng chế biến thành nhiều món ăn ngon, phù hợp với khẩu vị của nhiều người. Dưới đây là một số món ăn phổ biến và hấp dẫn từ khô cá lóc mà bạn có thể tham khảo:
- 1. Khô cá lóc chiên giòn:
Đây là món ăn đơn giản nhưng không kém phần hấp dẫn. Khô cá lóc sau khi chiên giòn có lớp vỏ vàng ươm, thịt bên trong thơm và đậm đà. Có thể ăn kèm với cơm trắng hoặc làm món nhắm cùng bia.
- Bước 1: Cắt khô cá lóc thành từng miếng vừa ăn, sau đó ngâm nước khoảng 10 phút để làm mềm cá.
- Bước 2: Để ráo nước, sau đó chiên trong chảo dầu nóng đến khi cá vàng giòn.
- Bước 3: Vớt cá ra, để ráo dầu và thưởng thức cùng nước mắm me hoặc tương ớt.
- 2. Gỏi xoài khô cá lóc:
Đây là món gỏi có vị chua, ngọt và cay đặc trưng, kết hợp giữa khô cá lóc giòn rụm và xoài xanh giòn sần sật. Món ăn này không chỉ ngon miệng mà còn rất bổ dưỡng.
- Bước 1: Khô cá lóc chiên giòn, sau đó xé nhỏ hoặc thái sợi.
- Bước 2: Trộn xoài xanh bào sợi, cà rốt bào sợi, rau răm và khô cá lóc với nhau.
- Bước 3: Pha nước mắm chua ngọt từ nước mắm, đường, chanh, ớt băm và tỏi. Rưới đều lên gỏi và trộn đều tay.
- Bước 4: Cho gỏi ra đĩa, rắc thêm đậu phộng rang và hành phi lên trên để tăng thêm hương vị.
- 3. Khô cá lóc kho tiêu:
Khô cá lóc kho tiêu là món ăn dân dã nhưng rất ngon miệng, phù hợp để ăn với cơm nóng. Món này có vị đậm đà của cá, cay nồng của tiêu và hương thơm hấp dẫn của hành, tỏi.
- Bước 1: Cắt khô cá lóc thành miếng vừa ăn, ngâm nước khoảng 10 phút rồi để ráo.
- Bước 2: Phi thơm hành tỏi băm, cho cá vào xào qua rồi thêm nước lọc, đường, tiêu và nước mắm.
- Bước 3: Kho cá với lửa nhỏ đến khi nước sánh lại, cá thấm đều gia vị.
- Bước 4: Cho thêm hành lá và ớt vào, tắt bếp và thưởng thức.
- 4. Canh chua khô cá lóc:
Canh chua khô cá lóc có vị chua thanh của me, vị ngọt của khô cá lóc và vị cay nồng của ớt. Đây là món canh dễ ăn, phù hợp cho bữa cơm gia đình.
- Bước 1: Khô cá lóc ngâm nước khoảng 10 phút, sau đó rửa sạch, để ráo.
- Bước 2: Nấu nước sôi, cho me chua vào, sau đó thêm cà chua, đậu bắp, bạc hà và dứa.
- Bước 3: Thêm khô cá lóc vào, nêm nếm gia vị cho vừa ăn.
- Bước 4: Khi canh sôi, thêm rau thơm như ngò gai, ngổ và ớt cắt lát. Tắt bếp và dọn ra thưởng thức.
- 5. Cơm chiên khô cá lóc:
Cơm chiên khô cá lóc là món ăn đơn giản, dễ làm và rất ngon miệng. Hương vị đậm đà của khô cá kết hợp với cơm chiên giòn rụm tạo nên món ăn hấp dẫn cho bữa sáng hoặc bữa tối.
- Bước 1: Khô cá lóc chiên giòn, sau đó xé nhỏ.
- Bước 2: Phi thơm hành tỏi, cho cơm nguội vào chiên đều.
- Bước 3: Thêm khô cá lóc xé nhỏ, nêm gia vị vừa ăn. Chiên đến khi cơm giòn và thơm.
- Bước 4: Rắc thêm hành lá và tiêu, tắt bếp và dọn ra đĩa. Ăn kèm với dưa leo và rau thơm.
5. Cách bảo quản và sử dụng khô cá lóc
Khô cá lóc là một món đặc sản thơm ngon, tuy nhiên để giữ được chất lượng và hương vị đặc trưng của nó, việc bảo quản đúng cách là rất quan trọng. Dưới đây là hướng dẫn chi tiết về cách bảo quản và sử dụng khô cá lóc một cách an toàn và hiệu quả.
5.1. Bảo quản khô cá lóc
- Đóng gói kín: Sau khi mua khô cá lóc, bạn cần cho vào túi kín hoặc hộp đựng thực phẩm có nắp kín để tránh tiếp xúc với không khí, giúp giữ độ giòn và ngăn ngừa ẩm mốc.
- Bảo quản ở nơi khô ráo, thoáng mát: Đặt khô cá lóc ở nơi khô ráo, thoáng mát, tránh ánh nắng trực tiếp và nhiệt độ cao. Điều này giúp khô cá không bị mất đi hương vị tự nhiên.
- Bảo quản trong tủ lạnh: Nếu bạn muốn bảo quản lâu dài, bạn có thể để khô cá lóc trong ngăn mát hoặc ngăn đá tủ lạnh. Nhiệt độ lạnh sẽ giúp khô cá giữ được độ ngon mà không bị hư hỏng.
- Không để gần các thực phẩm có mùi mạnh: Khô cá lóc có thể hấp thụ mùi từ các loại thực phẩm khác. Vì vậy, tránh để khô cá lóc gần tỏi, hành hoặc các loại thực phẩm có mùi mạnh.
5.2. Sử dụng đúng cách và an toàn
- Rửa qua nước ấm trước khi chế biến: Trước khi chế biến các món ăn từ khô cá lóc, bạn nên rửa sơ qua nước ấm để loại bỏ bụi bẩn và các tạp chất, sau đó để ráo nước trước khi nấu.
- Chế biến theo nhiều cách: Khô cá lóc có thể được chế biến thành nhiều món ăn hấp dẫn như chiên, nướng, xào hoặc nấu canh. Mỗi cách chế biến đều mang lại hương vị đặc trưng, tùy theo sở thích của từng người.
- Không ăn khô cá lóc đã có dấu hiệu hư hỏng: Nếu khô cá lóc có dấu hiệu ẩm mốc, mùi lạ hoặc thay đổi màu sắc, bạn không nên sử dụng để đảm bảo sức khỏe.
- Hạn chế sử dụng quá mức: Khô cá lóc chứa nhiều muối, vì vậy bạn nên cân nhắc về lượng tiêu thụ để đảm bảo duy trì sức khỏe tốt.
6. Kinh nghiệm chọn và mua khô cá lóc
Khô cá lóc là một món đặc sản nổi tiếng, nhưng để chọn được sản phẩm chất lượng, bạn cần phải lưu ý một số điểm sau:
- Màu sắc tự nhiên: Nên chọn khô cá lóc có màu nâu cánh gián đồng đều. Điều này cho thấy cá đã được phơi ướp tự nhiên, không sử dụng hóa chất. Tránh mua những sản phẩm có màu quá vàng hoặc không tự nhiên.
- Độ khô vừa phải: Cá lóc khô ngon thường có độ khô vừa phải. Nếu cá quá khô, thịt sẽ cứng và không còn giữ được độ mềm và vị ngọt đặc trưng.
- Độ mặn hợp lý: Chọn khô cá lóc có độ mặn vừa phải để khi chế biến, bạn có thể cảm nhận được hương vị ngọt tự nhiên của thịt cá.
- Nguồn gốc xuất xứ: Hãy tìm mua khô cá lóc từ các cơ sở sản xuất uy tín, có giấy chứng nhận về vệ sinh an toàn thực phẩm để đảm bảo sức khỏe khi sử dụng.
Một số mẹo giúp bạn bảo quản khô cá lóc để sử dụng lâu dài:
- Bảo quản trong tủ lạnh: Khô cá lóc có thể được bảo quản trong ngăn mát hoặc ngăn đông tủ lạnh để giữ được hương vị và độ ngon lâu hơn. Đặt cá vào túi zip hoặc túi hút chân không, có thể giữ được trong vòng 6 tháng.
- Đóng gói kỹ lưỡng: Nếu không có điều kiện bảo quản lạnh, bạn nên dùng giấy gói kín khô cá lóc, tránh tiếp xúc với không khí để bảo quản trong thời gian ngắn hơn.
Cuối cùng, để đảm bảo mua được sản phẩm tốt, bạn nên:
- Tìm kiếm những địa chỉ cung cấp uy tín, có đánh giá tốt từ khách hàng.
- Chọn sản phẩm có bao bì đẹp, đóng gói hút chân không cẩn thận, đảm bảo an toàn vệ sinh.









































